
الاتحادات الاقتصادية في الدول الإسلامية
لتكملت الجزء الثاني
المقدمة
أدى نمو حجم التجارة العالمية وتنوعها إلى خلق المزيد من الفرص، ومن ثم الترابط الاقتصادي بين الكيانات المختلفة، وذلك بعد أن أثبتت الغرف التجارية فعاليتها في تنمية حجم التجارة العالمية ككيانات تعمل على دعم التعاون والتنسيق بين الأطراف المعنية. لذا أصبحت الحاجة ماسة إلى إنشاء غرف تجارية مشتركة واتحادات اقتصادية – وهو ما يسمي بالتكتلات الاقتصادية-.
وقد برز مصطلح التكتلات الاقتصادية (Economic Blocs) في العالم خلال القرن العشرين بعد الحرب العالمية الثانية، نتيجةً لرغبة العديد من الدول في الانضمام إلى تجمعات إقليمية متكاملة أو ما يعرف بالتكامل الاقتصادي(Economic Integration) بمفهومه التقليدي لتحقيق الاستقرار الاقتصادي والسياسي، وفي هذا السياق شهدت أوروبا ولادة أكبر تجمع إقليمي في العالم، وهو الاتحاد الأوروبي الذي تأسَّس بناءً على اتفاقية ماستريخت الموقَّعة عام 1992، والتي انبثقت من اتفاق الجماعة الاقتصادية الأوربية عام 1957، ومنذ ذلك الحين توالى ظهور عدد من التكتلات الاقتصادية الإقليمية في آسيا والأميركتين وإفريقيا.
ويهدف التكتل الاقتصادي إلى تعزيز حالة التكامل الاقتصادي بين مجموعة من الدول، من خلال تحرير التبادل التجاري فيما بينها، وتنسيق السياسات المالية والنقدية، وتحقيق نوع من الحماية لمنتجاتها الوطنية، كما يهدف كذلك إلى تخفيض تكلفة التنمية عبر تخفيض تكاليف الاستيراد، وتحقيق الاستغلال الأمثل للموارد المتاحة، وتحسين المناخ الاستثماري من خلال توسيع دائرة السوق وتوحيد أو تقارب التسهيلات والحوافز والإعفاءات الخاصة بالاستثمار، فضلًا عن تنسيق السياسات الاقتصادية لمواجهة المشكلات والأزمات الاقتصادية.





يأتي هذا الإصدار فى إطار استراتيجية الغرفة الإسلامية للتجارة والصناعة والزراعة التي تهدف إلى نشر الوعي والمعرفة، ليسلط الضوء على المنظمات والاتحادات الاقتصادية في العالم الإسلامي، كذلك الغرف المشتركة، وذلك من أجل توضيح مدي فاعليتها في تحقيق مضمون التكامل الاقتصادي الذي أصبح اليوم وسيلة من وسائل التنمية، التي تمثل ضمانًا لتعزيز الرفاهية والأمان الاقتصادي للشعوب – مهما اختلفت المفاهيم والأساليب المعبرة عن هذه الوسيلة-.
وقد تمكنت تلك الاتحادات – عبر مسيرتها- من تحقيق إنجازات هامة، من خلال تطوير قنوات التعاون في مختلف الميادين التجارية والصناعية والزراعية والتكنولوجية والخدمية.
وعلي هذا سنعرض في هذا الإصدار قوائم الاتحادات الاقتصادية، والغرف المشتركة في الدول الإسلامية، من حيث النشأة، والدول الأعضاء، والأهداف، ومجالات العمل، ومعلومات الاتصال.
منظمات الغرف التجارية والإقليمية و الدولية
اتفاقية إقامة منطقة التبادل التجاري الحر بين الدول العربية المتوسطية (اتفاقية أغادير):

النشأة
الدول الأعضاء
الهدف
مجالات العمل

معلومات الاتصال
مجلس التعاون لدول الخليج العربية

النشأة
الدول الأعضاء
الأهداف
- تحقيق التنسيق والتكامل والترابط بين الدول الأعضاء في جميع الميادين وصولًا إلى وحدتها.
- تعميق وتوثيق الروابط والصلات وأوجه التعاون القائمة بين شعوب الدول الأعضاء في مختلف المجالات.
- وضع أنظمة متماثلة في مختلف الميادين بما في ذلك الشئون الآتية:
- الشئون الاقتصادية والمالية.
- الشئون التجارية والجمارك والمواصلات.
- الشئون التعليمية والثقافية.
- الشئون الاجتماعية والصحية.
- الشئون الإعلامية والسياحية.
- الشئون التشريعية والإدارية.
- دفع عجلة التقدم العلمي والتقني في مجالات الصناعـة والتعدين والزراعـة والثروات المائيــة والحيوانية.
- إنشاء مراكز بحوث علمية وإقامة مشروعات مشــتركة وتشجيع تعاون القطاع الخاص بما يعود بالخير على شعوب الدول الأعضاء.
الهيكل التنظيمي
أولًا المجلس الأعلى:
هو السلطة العليا لمجلس التعاون، ويتكون من رؤساء الدول الأعضاء، ورئاسـته دورية حسب الترتيب الهجائي لأسماء الدول. ويجتمع المجلس في دورة عادية كل سـنة، ويجوز عقد دورات اسـتثنائية بناءً على دعوة أي دولة عضو وتأييد عضو آخر، ففي قمة أبو ظبي لعام 1998، قرر المجلس الأعلى عقد لقاء تشاوري بين القمتين السابقة واللاحقة. ويعتبر انعقاد المجلس صحيحًا إذا حضر ثلثا الأعضاء الذين يتمتع كل منهـم بصوت واحـد، وتصدر قـراراتـه في المسـائل الموضـوعـة بإجماع الدول الأعضاء الحاضرة المشـتركة في التصويت، وبالأغلبية في المسـائل الإجـرائية.
وهي مكونة من ثلاثين عضوًا، خمسة أعضاء من كل دولة عضو يتم اختيارهم من ذوي الخبرة و الكفاءة لمدة ثلاث سنوات. وتختص الهيئة بدراسة ما يُحال إليها من قِبل المجلس الأعلى.
تتبع المجلس الأعلى هيئة تسوية المنازعات التي يشكلها المجلس الأعلى في كل حالة حسب طبيعة الخلاف.
ثانيًا المجلس الوزاري:
يتكون المجلس الوزاري من وزراء خارجية الدول الأعضاء أو من ينوب عنهم من الوزراء، وتكون رئاسته للدولة التي تولت رئاسة الدورة العادية الأخيرة للمجلس الأعلى. ويعقد المجلس اجتماعاته مرة كل ثلاثة أشهر، ويجوز له عقد دورات استثنائية بناءً على دعوة أي من الأعضـاء وتأييد عضـو آخر، ويعتبر انعقاده صحيحًا إذا حضر ثلثا الدول الأعضاء.
وتشمل اختصاصات المجلس الوزاري – من بين أمور أخرى- اقتراح السياسات، ووضع التوصيات الهادفة لتطوير التعاون بين الدول الأعضاء، والعمل على تشجيع وتنسيق الأنشطة القائمة بين الدول الأعضاء في مختلف المجالات، وتُحال القرارات المتخـذة في هـذا الشـأن إلى المجلـس الـوزاري الـذي يرفع منهـا – بتوصية- إلى المجلـس الأعلـى ما يتطلب موافقته. كما يضطلع المجلس بمهمة التهيئة لاجتماعات المجلس الأعلى وإعداد جدول أعمالـه. وتماثل إجـراءات التصويت في المجلـس الـوزاري نظيرتهـا في المجلــس الأعلى.
ثالثًا الأمانة العامة:
تتلخص اختصاصات الأمانة العامة في إعداد الدراسات الخاصة بتعزيز التعاون و التنسيق والتكامل في خطط وبرامج ومشروعات العمل الخليجي المشترك، وإعداد تقارير دورية عن أعمال المجلس، ومتابعة تنفيذ القرارات ، وإعداد التقارير و الدراسات التي يطلبها المجلس الأعلى أو المجلس الوزاري، والتحضير للاجتماعات وإعداد جداول أعمال اجتماعات المجلس الوزاري ومشروعات القرارات، وغير ذلك من المهام المنصوص عليها في النظام الأساسي لمجلس التعاون.
وحسب الهيكل التنظيمي الجديد للأمانة العامة – الذي اعتمده المجلس الوزاري في 25 نوفمبر 2014م- فإن الجهاز الإداري للأمانة العامة يتألف من الآتي:
أ- أمين عام
يعيّنه المجلس الأعلى لمدة ثلاث سنوات قابلة للتجديد مرة واحدة.
ب- خمسة أمناء مساعدين
للشؤون السياسية والمفاوضات، والشؤون الاقتصادية والتنموية، والشؤون العسكرية، والشؤون الأمنية، والشؤون التشريعية والقانونية، ويعينهم المجلس الوزاري بترشيح من الأمين العام لمدة ثلاث سنوات قابلة للتجديد.
ج- أربعة رؤساء
قطاعات تخصصية للشؤون السياسية، وشؤون المفاوضات، والشؤون الاقتصادية، وشؤون الإنسان والبيئة، على ارتباط مباشر بالأمناء العامين المساعدين المعنيين. ويعينهم المجلس الوزاري بترشيح من الأمين العام لمدة ثلاث سنوات قابلة للتجديد.
د- خمسة رؤساء بعثات
للمكاتب الخارجية، على ارتباط مباشر بالأمناء العامين المساعدين المعنيين. ويعينهم المجلس الوزاري بترشيح من الأمين العام لمدة ثلاث سنوات قابلة للتجديد.
هـ- خمسة مدراء
عموم للقطاعات التالية: مكتب الأمين العام، التنسيق والمتابعة، التخطيط الاستراتيجي والتميز المؤسسي، الإعلام والتواصل الاستراتيجي، الشؤون المالية والإدارية، شؤون المعلومات، المراسم، ويتم تعيينهم من قبل الأمين العام.



مجالات العمل
- التعاون الاقتصادي
- مجالات الإنسان والبيئة
- التعاون الأمني
- العمل العسكري المشترك
- التعاون الثقافي والإعلامي
- التعاون العدلي والقضائي
- الاتحاد الجمركي الخليجي
- السياسة الخارجية
- التعاون في مجالي المحاسبة والرقابة المالية
- التعاون في مجال الزكاة
- التعاون الإقليمي والعلاقات الاقتصادية مع الدول والمجموعات الأخرى
- العلاقات الاقتصادية مع الدول والمجموعات الاقتصادية الدولية
- الحوارات الإستراتيجية مع الدول والمجموعات الإقليمية
- التعاون مع الجمهورية اليمنية
معلومات الاتصال
منظمة التعاون الاقتصادي
النشأة
منظمة التعاون الاقتصادي – بالإنجليزية( Economic Cooperation Organization)(ECO) – هي منظمة دولية تنظم حكومات سبع دول آسيوية وثلاث أوروبية، عبر مساحة 8620٬697 كم2،هي أذربيجان وأفغانستان وأوزبكستان وإيران وباكستان وتركيا وتركمانستان وطاجيكستان وقيرغيزستان وكازاخستان، بهدف التعاون في المجال الاقتصادي والتجاري.
وتقع الأمانة العامة والقسم الثقافي للمنظمة في طهران، بينما يقع المكتب الاقتصادي في تركيا، أما المكتب العلمي فيقع في باكستان.
تأسست منظمة التعاون الاقتصادي في عام 1964 تحت اسم “التعاون الإقليمي من أجل التنمية RCD))”، من قبل إيران وباكستان وتركيا. وأعيد تسمية المنظمة باسم “منظمة التعاون الاقتصادي” في عام 1985. وفي عام 1992 وفي أعقاب انهيار الاتحاد السوفيتي، انضمت جمهورية أفغانستان الإسلامية وست جمهوريات سوفيتية سابقة، وهم جمهورية أذربيجان وجمهورية كازاخستان وجمهورية قيرغيزستان وجمهورية طاجيكستان وتركمانستان وجمهورية أوزبكستان.

الدول الأعضاء
الأهداف
- التنمية الاقتصادية المستدامة للدول الأعضاء.
- الإزالة التدريجية للحواجز التجارية وتعزيز التجارة البينية، حيث الدور الأكبر لمنطقة منظمة التعاون الاقتصادي في نمو التجارة العالمية، والتكامل التدريجي لاقتصادات الدول الأعضاء مع الاقتصاد العالمي.
- تطوير البنية التحتية للمواصلات والاتصالات التي تربط الدول الأعضاء ببعضها البعض من ناحية، وبالعالم الخارجي من ناحية أخرى.
- التحرير الاقتصادي والخصخصة.
- حشد واستخدام الموارد المادية لمنطقة منظمة التعاون الاقتصادي.
- الاستخدام الفعال للإمكانات الزراعية والصناعية لمنطقة منظمة التعاون الاقتصادي.
- التعاون الإقليمي لمكافحة تعاطي المخدرات وحماية البيئة، وتعزيز الروابط التاريخية والثقافية بين شعوب منطقة منظمة التعاون الاقتصادي، والتعاون متبادل المنفعة مع المنظمات الإقليمية والدولية.
- المساواة في السيادة بين الدول الأعضاء، وتحقيق المنفعة المتبادلة.
- ربط الخطط الاقتصادية والتنموية الوطنية بأهداف منظمة التعاون الاقتصادي الفورية وطويلة الأجل إلى أقصى حد ممكن.
- بذل الجهود المشتركة للوصول بحُريَّة إلى الأسواق الموجودة خارج منطقة منظمة التعاون الاقتصادي.
- الاستخدام الفعَّال لمؤسسات منظمة التعاون الاقتصادي والاتفاقات والترتيبات التعاونية مع المنظمات الإقليمية والدولية الأخرى، بما في ذلك المؤسسات المالية متعددة الأطراف.
- المساعي المشتركة لتطوير نهج منسق للمشاركة في الترتيبات الإقليمية والعالمية.
- تحقيق استراتيجية التعاون الاقتصادي والتبادلات في المجالات التربوية والعلمية والتقنية والثقافية.
الهيكل التنظيمي
يقع مقر الأمانة العامة لمنظمة التعاون الاقتصادي في طهران- إيران، حيث تضم الأمانة العامة موظفين محترفين وموظفين مساعدين من مواطني الدول الأعضاء. كما يتم تعيين مستشارين/ خبراء مؤقتين لأداء المهام والواجبات الخاصة. وتُعتبر الأمانة العامة مسؤولة عن دعم الأعضاء والمنظمة من خلال خدمات الأمانة، بما في ذلك دعم الدعوة للاجتماعات والبرامج. كما تشارك الأمانة في بدء وتنفيذ ورصد المشروعات والبرامج الإقليمية لمنظمة التعاون الاقتصادي. كذلك فإنها تدير أيضًا العلاقات الخارجية لمنظمة التعاون الاقتصادي.
مجلس الوزراء
مجلس الوزراء (COM) هو أعلى هيئة لصنع السياسات واتخاذ القرارات، ويتألف من مختلف وزراء الخارجية أو ممثلين آخرين من الرتبة الوزارية. ويجتمع المجلس مرة واحدة على الأقل في السنة بالتناوب بين الدول الأعضاء.
مجلس الممثلين الدائمين
مجلس الممثلين الدائمين هو هيئة حكومية دولية دائمة تابعة لمنظمة التعاون الاقتصادي مسؤولة، نيابةً عن مجلس الوزراء وباسمه، عن دفع السياسات التي وضعها مجلس الوزراء إلى الأمام. كما تقوم بالتحضيرات اللازمة لاتخاذ القرارات من قبل مجلس الوزراء.
الممثلون الدائمون/سفراء الدول الأعضاء المعتمدون لدى منظمة التعاون الاقتصادي هم أعضاء في لجنة البرنامج والمصالحة التي تجتمع كلما دعت الضرورة إلى ذلك تحت رئاسة ممثل الدولة العضو الذي يتولى رئاسة مجلس الوزراء.
مجلس التخطيط الإقليمي
مجلس التخطيط الإقليميRPC) ) هو هيئة التخطيط التقني الرئيسية داخل منظمة التعاون الاقتصادي، التي تضم رؤساء منظمات التخطيط في الدول الأعضاء بالإضافة إلى مسؤولين وخبراء من الوزارات والوكالات القطاعية الوطنية. ويعقد المجلس اجتماعاته السنوية قبل الاجتماع العادي لمجلس الوزراء برئاسة ممثل الدولة العضو الذي يتولى رئاسة مجلس الوزراء. وتُعقد الاجتماعات عادة في مقر منظمة التعاون الاقتصادي في طهران.
ويُعتبر مجلس التخطيط الإقليمي مسئولًا عن إعداد برامج العمل لتحقيق أهداف المنظمة، إلى جانب تقييم البرامج السابقة. كما يجوز له أيضًا أن يقترح على مجلس الوزراء إنشاء مؤسسات إقليمية ولجان متخصصة في مجالات التعاون ذات الأولوية.
الأمانة العامة
تقع أمانة منظمة التعاون الاقتصادي في طهران- إيران. ويعمل في الأمانة العامة موظفون فنيون وموظفون داعمون من مواطني الدول الأعضاء. كما يتم التعاقد مع مستشارين/ خبراء مؤقتين لأداء المهام والواجبات الخاصة. وتُعد الأمانة العامة مسئولة عن دعم الأعضاء والمنظمة من خلال خدمات الأمانة، بما في ذلك دعم الدعوة للاجتماعات والبرامج.
الأمين العام
ينتخب مجلس الوزراء الأمين العام لمنظمة التعاون الاقتصادي ويعينه من بين المرشحين الذين تسميهم الدول الأعضاء على أساس المؤهلات والخبرة الملائمة، وذلك على النحو المنصوص عليه في النظام الأساسي لموظفي أمانة منظمة التعاون الاقتصادي.
ويُعتبر الأمين العام – بوصفه كبير الموظفين الإداريين في المنظمة- مسئولًا عن جميع أنشطة المنظمة. ويضطلع بواجباته على مدى فترة ولاية مدتها ثلاث سنوات غير قابلة للتجديد.
الأمين العام الحالي لمنظمة التعاون الاقتصادي هو معالي السفير خسراف نوزيري (طاجيكستاني الجنسية)

نواب الأمين العام
هناك أربعة نواب للأمين العام في الأمانة العامة لمنظمة التعاون الاقتصادي، وهم متخصصون يعملون في المجالات ذات الصلة بالتعاون الاقتصادي الإقليمي.
مجالات العمل
يتم تنفيذ أنشطة منظمة التعاون الاقتصادي من خلال المديريات التي تخضع لإشراف الأمين العام ونوابه، والتي تتولى دراسة وتطوير المشروعات والبرامج ذات المنفعة المتبادلة في المجالات التالية:






معلومات الاتصال
منظمة الدول التركية ( تعرف سابقا بمجلس التعاون للدول الناطقة بالتركية (CCTS))

النشأة
منظمة الدول التركية واسمها الرسمي هو «مجلس التعاون للدول الناطقة بالتركية (CCTS)، وهو منظمة دولية تأسست في 3 أكتوبر 2009، تقع أمانته العامة في إسطنبول، ويضم 5 دول، هي: أذربيجان وتركيا وقيرغيزستان وأوزبكستان وكازاخستان.
كان الرئيس الكازاخي نور سلطان أول من طرح فكرة إنشاء هذه المنظمة في عام 2006، بهدف تشكيل كيان يوحد الدول الناطقة بالتركية، على غرار تكتلات دولية مثل الاتحاد الأوروبي وجامعة الدول العربية، ومن المنتظر أن تنضم تركمانستان للمجلس.
الدول الأعضاء
الأهداف
- تعزيز الثقة المتبادلة والصداقة بين الأطراف.
- تطوير مواقف مشتركة بشأن قضايا السياسة الخارجية.
- تنسيق الإجراءات الرامية إلى مكافحة الإرهاب الدولي والانفصالية والتطرف والجرائم عبر الحدود.
- تعزيز التعاون الإقليمي والثنائي الفعَّال في جميع المجالات ذات الاهتمام المشترك.
- خلق الظروف المواتية للتجارة والاستثمار.
- تحقيق نمو اقتصادي شامل ومتوازن، وتعزيز التنمية الاجتماعية والثقافية.
- توسيع نطاق التفاعل في مجالات العلوم والتكنولوجيا والتعليم والصحة والثقافة والرياضة والسياحة.
- تشجيع التفاعل بين وسائل الإعلام وغيرها من وسائل الاتصال.
- تعزيز تبادل المعلومات القانونية ذات الصلة، وتعزيز التعاون القانوني.
الهيكل التنظيمي

الرئيس
تتولى كل دولة عضو رئاسة منظمة الدول التركية لمدة عام واحد (تقويمي)، وذلك بالتناوب وفقًا للترتيب الأبجدي الإنجليزي للأسماء الرسمية للدول الأعضاء.
ويتولى رئيس الدولة العضو التي تتولى الرئاسة منصب الرئيس الحالي. (وتمارس مهام الرئاسة الحالية من قبل وزارة الخارجية في تلك الدولة)
وخلال قمة اسطنبول التي عقدت في نوفمبر 2021، سلَّمت جمهورية أذربيجان رئاسة المنظمة إلى جمهورية تركيا، وذلك حتى القمة القادمة التي ستعقد في عام 2022 في أوزبكستان.
الرئيس الحالي لمنظمة الدول التركية هو
سعادة د. رجب طيب أردوغان،
رئيس جمهورية تركيا

مجالات العمل








معلومات الاتصال
الاتحاد الاقتصادي والنقدي لغرب إفريقيا
النشأة
تأسس الاتحاد في 12 مايو 1962، بعضوية خمس دول، هي: بنين وبوركينا فاسو وساحل العاج والنيجر والسنغال، وفي العام التالي انضمت توجو للاتحاد، ثم انضمت مالي في عام 1984. وفي عام 1973، تمت مراجعة اتفاقية الاتحاد لإضافة مزيد من الصلاحيات للبنك المركزي لدول غرب إفريقيا، كما أُنشئ بنك تنمية دول غرب افريقيا، وتم توقيع اتفاقية جديدة للتعاون مع فرنسا.
ونظرًا للاضطرابات التي شهدتها اقتصاديات الدول الأعضاء في ثمانينيات القرن العشرين بفعل الصدمات الخارجية وانخفاض أسعار المواد الاولية، أُعيد النظر في طبيعة الاتحاد، بهدف تعزيز التعاون والتكامل الاقتصادي لمواجهة تلك المخاطر الاقتصادية، وتحقيق التنمية، حيث فوَّض محافظ البنك المركزي لدول غرب إفريقيا بإعداد اتفاقية لهذا الغرض، وهي الاتفاقية التي أعادت بناء الاتحاد، وتم التوقيع عليها فى 10 يناير 1994، ودخلت حيز التنفيذ في أغسطس من نفس العام بعد تصديق الدول الأعضاء وهي بنين، بوركينا فاسو، ساحل العاج ومالي والنيجر والسنغال وتوجو، ثم انضمت غينا بيساو في 2 مايو 1997.

الدول الأعضاء
الأهداف
- تحرير التجارة وإلغاء القيود الجمركية فيما بين الدول الأعضاء.
- إنشاء منطقة للتجارة الحرة واعتماد تعريفة خارجية مشتركة.
- وضع سياسة تجارية مشتركة.
- فك العقبات التي تعترض حرية تنقل الأشخاص والسلع والخدمات ورأس المال، والحق في الإقامة والتأسيس.
- إنشاء وحدة اقتصادية من خلال اعتماد سياسات مشتركة في المجالات الاقتصادية والمالية والاجتماعية والثقافية.
- إنشاء اتحاد نقدي بين دول المنطقة.
- تشجيع المشروعات المشتركة بين القطاع الخاص وباقي الفاعلين في المجال الاقتصادي، ولاسيما من خلال اعتماد اتفاق إقليمي بشأن الاستثمارات عبر الحدود.
- اتخاذ تدابير لإدماج القطاع الخاص، ولاسيما فيما يتصل بتهيئة بيئة مواتية لتشجيع المشروعات الصغيرة والمتوسطة الحجم.
- مواءمة قوانين الاستثمار الوطنية وتوحيدها بين جميع دول الجماعة، وتعزيز التنمية المتوازنة للمنطقة، مع إيلاء الانتباه إلى المشاكل الخاصة لكل دولة من الدول الأعضاء، لا سيما الساحلية والجزرية الصغيرة في الدول الأعضاء مثل الرأس الاخضر.
- تشجيع وتعزيز العلاقات وتعزيز تدفق المعلومات.
- اعتماد سياسات سكانية تأخذ في الاعتبار ضرورة وجود توازن بين العوامل الديموغرافية والتنمية الاجتماعية والاقتصادية.
- إنشاء صندوق للتعاون والتعويض والتنمية.
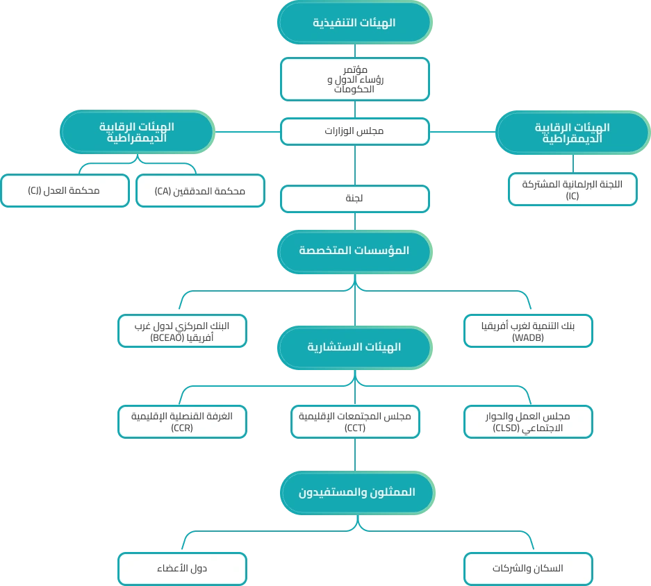
الهيكل التنظيمي
مؤتمر رؤساء الدول والحكومات
هي أعلى سلطة في الاتحاد، ويختص بوضع الاتجاهات العامة والخطط والسياسات الخاصة، والتحقق من سير العمل لإنجاز الأهداف، ووفقًا للاتفاقيات المؤسسة للاتحاد يحق للمؤتمر إنشاء مؤسسات وهيئات استشارية.
مجلس الوزراء
من مهامه التحقق من تنفيذ التوجيهات العامة لمؤتمر رؤساء الدول والحكومات والتصديق على ميزانية الاتحاد وإصدار اللوائح والقوانين التي تعدها لجنة من الخبراء من الدول الأعضاء، وللمجلس أن يرفع توصيات وآراء للمؤتمر أو طرحها على الخبراء لدراستها.
المفوضية
وتُعتبر الذراع التنفيذي للاتحاد، تم تدشينها في 30 يناير 1995، ومقرها واجادوجو في بوركينا فاسو. وتتكون المفوضية من ثمانية أعضاء يعينهم مؤتمر رؤساء الدول والحكومات لمدة أربع سنوات قابلة للتجديد، ويؤدون قسمًا خاصًا أمام محكمة العدل التابعة للاتحاد قبل توليهم مهامهم. كما يختار المؤتمر رئيس المفوضية لمدة أربع سنوات قابلة للتجديد، ويتولى رئيس المفوضية تعيين مساعديه الإداريين.
محكمة العدل
تم إنشاؤها في 27 يناير 1995، وتتكون من ثمانية أعضاء يختارهم مؤتمر رؤساء الدول والحكومات لمدة ستة أعوام قابلة للتجديد. وتنظر المحكمة في مدى تنفيذ اتفاقية الاتحاد، ولها الحق في تفسير بنود الاتفاقية ومراقبة تنفيذها.
ديوان المحاسبة
يتكون من ثلاثة أعضاء يعينهم مؤتمر رؤساء الدول والحكومات لمدة ست سنوات قابلة للتجديد مرة واحدة، ويختص بمراقبة كافة حسابات أجهزة الاتحاد للتأكد من دقتها وفاعلية توظيف موارد الاتحاد. ويقع مقر الديوان في واجادوجو بوركينا فاسو.
برلمان الاتحاد واللجنة البرلمانية
نصت اتفاقية تأسيس الاتحاد على إنشاء برلمان للاتحاد، وإلى أن تتحقق تلك الغاية تأسست اللجنة البرلمانية التي تتكون من أربعين عضوًا برلمانيًا، حيث يختار المجلس التشريعي في كل دولة خمسة أعضاء. وتعقد اللجنة دورتين عاديتين سنويًا، وتناقش تقرير رئيس المفوضية السنوي حول أداء الاتحاد. وقد بدأ عمل اللجنة في 27 مارس 1998، ومقرها باماكو مالي.
غرفة المشورة الإقليمية
مقرها لومي، وتضم غرف المشورة والجمعيات النقابية والمنظمات المهنية للدول الأعضاء وقد باشرت أعمالها في 3 أبريل 1998.
البنك المركزي لدول الاتحاد وبنك دول غرب إفريقيا للتنمية
وهما جهازان متخصصان مستقلان بمقتضى الاتفاقية لتحقيق أهداف الاتحاد.

الرئيس الحالي للمفوضية هو
عبد الله ديوب

مجالات العمل




معلومات الاتصال
اتحاد المغرب العربي (UMA)

النشأة
الدول الأعضاء
الأهداف
- توطيد العلاقات الأخوية التي تربط الدول الأعضاء وشعوبها.
- تحقيق تقدم ورفاه مجتمعاتهم والدفاع عن حقوقهم، والإعمال التدريجي لحرية تنقل الأشخاص في الخدمات والسلع ورؤوس الأموال بين الدول الأعضاء.
- اعتماد سياسة مشتركة في جميع المجالات خاصة في المسائل الاقتصادية، حيث تهدف السياسة المشتركة إلى ضمان التنمية الصناعية والزراعية والتجارية والاجتماعية للدول الأعضاء.
- إنشاء منطقة تجارة حرة مع إزالة جميع الحواجز الجمركية وغير الجمركية أمام التجارة بين البلدان الأعضاء.
- قيام الاتحاد الجمركي بإنشاء منطقة جمركية موحدة مع اعتماد تعريفة خارجية مشتركة مقابل بقية العالم.
- السوق المشتركة التي يجب أن تكرس تكامل الاقتصاديات المغاربية، مع إزالة القيود المفروضة على حركة عوامل الإنتاج عبر الحدود الوطنية للبلدان الأعضاء.
الهيكل التنظيمي
أ- مجلس الرئاسة:
هو أعلى جهاز في الاتحاد، ويتألف من رؤساء الدول الأعضاء، وتكون رئاسة المجلس لمدة سنة بالتناوب بين رؤساء الدول الأعضاء، ويعقد دوراته العادية كل سنة، كما أن له أن يعقد دورات استثنائية كلما دعت الحاجة إلى ذلك. وللمجلس وحده سلطة اتخاذ القرارات التي تصدر جميعها بإجماع أعضائه.
ب- مجلس وزراء الخارجية:
يتألف من المكلفين بالشؤون الخارجية في بلدان الاتحاد، ويتولى التحضير لدورات مجلس الرئاسة، والنظر في اقتراحات لجنة المتابعة واللجان الوزارية المتخصصة ورفع التوصيات بشأنها لمجلس الرئاسة، وتنسيق السياسات والمواقف في المنظمات الإقليمية والدولية، ودراسة جميع القضايا التي يكلفه بها مجلس الرئاسة. ويعقد مجلس وزراء الخارجية دورات عادية، كما يعقد دورات استثنائية بدعوة من الرئاسة أو بناءً على طلب أحد أعضائه، ولا يكون الاجتماع صحيحًا إلا بحضور جميع الأعضاء.
ج- لجنة المتابعة:
تتألف من الأعضاء الذين تم تعيين كل واحد منهم في مجلس وزراء دولته لمتابعة شؤون الاتحاد، وتقوم لجنة المتابعة بمتابعة قضايا الاتحاد بصفة تكاملية مع باقي هيئات الاتحاد، وتعمل بالتنسيق مع باقي الهيئات، ولاسيما مع الأمانة العامة واللجان الوزارية المتخصصة، تفاديًا للازدواجية. وتعتبر لجنة المتابعة هي الهيئة المعنية بمتابعة تطبيق قرارات الاتحاد وجهازه لتنشيط العمل الوحدوي. وتعقد لجنة المتابعة لقاءات دورية مع الأمانة العامة لتقييم التقدم الحاصل وتحديد العوائق واقتراح الحلول المناسبة.
د- اللجان الوزارية المتخصصة:
أربعة وهي:
تهتم بقطاعات الفلاحة والثروة الحيوانية، والمياه، والغابات، والصناعات الفلاحية والغذائية، واستصلاح الأراضي، والصيد البحري، وتجارة المواد الغذائية، والبحث الزراعي والبيطري، والبيئة، ومؤسسات الدعم الفلاحي.
تهتم بميادين التخطيط، والطاقة، والمعادن، والتجارة، والصناعة، والسياحة، والمالية، والجمارك، والتأمين والمصارف، وتمويل الاستثمار، والخدمات، والصناعة التقليدية.
تهتم بقطاعات التجهيز والأشغال العمومية، والإسكان والعمران، والنقل والمواصلات، والبريد، والري.
تهتم بمجالات التعليم، والثقافة، والإعلام، والتكوين، والبحث العلمي، والشؤون الاجتماعية، والتشغيل، والرياضة، والشباب، والصحة، والعدل، والإقامة وتنقل الأشخاص، وشؤون الجالية المغاربية.
الأمانة العامة
تتكون الأمانة العامة لاتحاد المغرب العربي من أمين عام يعينه مجلس الرئاسة لمدة ثلاث سنوات قابلة للتجديد مرة واحدة، ومقرها بالرباط عاصمة المغرب.
مجلس الشورى
يتألف من ثلاثين عضوًا عن كل دولة عضو في الاتحاد، يقع اختيارهم من الهيئات النيابية للدول الأعضاء أو وفقًا للنظم الداخلية لكل دولة. ويعقد المجلس دورة عادية كل سنة، كما يعقد دورات استثنائية بطلب من مجلس الرئاسة. ويبدي مجلس الشورى رأيه فيما يحيله إليه مجلس الرئاسة من مشاريع وقرارات، كما له أن يرفع لمجلس الرئاسة ما يراه من توصيات لتعزيز عمل الاتحاد وتحقيق أهدافه. ويقع مقره بالجزائر.
الهيئة القضائية
تتألف من قاضيين اثنين عن كل دولة، يتم تعيينهما من قِبل الدولة المعنية لمدة ست سنوات تُجدد بالنصف كل ثلاث سنوات. وتختص الهيئة بالنظر في النزاعات المتعلقة بتفسير وتطبيق المعاهدات والاتفاقيات المبرمة في إطار الاتحاد، والتي يحيلها إليها مجلس الرئاسة أو إحدى الدول الأطراف في النزاع، وتكون أحكام الهيئة ملزمة ونهائية. كما تقوم بتقديم الآراء الاستشارية في المسائل القانونية التي يعرضها عليها مجلس الرئاسة. ويقع مقرها بنواكشوط في موريتانيا.
الأكاديمية المغاربية للعلوم
تهدف إلى إقامة إطار للتعاون بين مؤسسات البحث العلمي والتكوين العالي في بلدان الاتحاد من ناحية، وبينها وبين المؤسسات المماثلة بالوطن العربي والبلدان الأجنبية من ناحية أخرى، كما تهدف إلى تطبيق سياسة بحث علمي وتكنولوجي مركزة على الجوانب التنموية المشتركة بين أقطار الاتحاد في ظل الوسائل والإمكانيات المتوفرة، إلى جانب تمكين الباحثين في الاتحاد من المشاركة في تطوير العلوم واستيعاب التقنية وتوظيفها بطريقة مؤثرة في الأوساط العلمية والتقنية، والحد من هجرة العقول المغاربية إلى البلدان الأجنبية، وتوفير محيط علمي يسمح بإدماج المتخصصين في بلدان المغرب العربي وكذلك الباحثين المغربيين المقيمين بالخارج. ومقرها طرابلس- ليبيا.
الجامعة المغاربية
تتكون الجامعة من وحدات جامعية مغاربية موزعة على دول اتحـاد المغرب العربي حسب مقتضيات مهمتها والإمكانيات المتوفرة في كل منها. وتهدف الجامعة المغاربية إلى تكوين طلبة السلك الثلاث، والباحثين في المجالات ذات الأولوية التي يقرها مجلس إدارة الجامعة. ومقرها طرابلس- ليبيا.
المصرف المغاربي للاستثمار والتجارة الخارجية
نشأ بناءً على اتفاقية بين دول الاتحاد بتاريخ 10/03/1991م، ويهدف إلى المساهمة في إقامة اقتصاد مغاربي مترابط ومندمج، من خلال إعداد وإنجاز وتمويل المشروعات ذات المصلحة المشتركة في المجالات الفلاحية والصناعية وغيرها، وكذلك تشجيع انسياب رؤوس الأموال وتوظفيها في المشروعات ذات الجدوى الاقتصادية والمردود المالي، وتنمية المبادلات التجارية والمدفوعات الجارية المترتبة عنها، ومقره تونس.
الرئيس الحالي للاتحاد المغربي العربي هو الدكتور الطيب البكوش

مجالات العمل



معلومات الاتصال
الكوميسا: السوق المشتركة لشرق وجنوب إفريقيا

النشأة
تعود جذور تأسيسها إلي إنشاء منطقة التجارة التفضيلية لدول شرق وجنوب إفريقيا، والتي تم تبني المعاهدة المنشئة لها في (لوساكا) في 21 ديسمبر 1981، ودخلت حيز النفاذ في 30 سبتمبر 1982، وقد تحولت بعد ذلك إلي “السوق المشتركة للشرق والجنوب الإفريقي ” (كوميسا)، حيث تم التوقيع علي المعاهدة المنشئة لها في (كمبالا) بأوغندا في 5 نوفمبر 1993، وتم التصديق عليها في (مالاويي) وذلك في ديسمبر 1994.
الدول الأعضاء












الأهداف
- التوصل إلى النمو المتواصل والتنمية المستدامة في الدول الأعضاء، وذلك عن طريق تشجيع هيكل إنتاج وتسويق متوازن ومتناسق.
- دفع عجلة التنمية المشتركة في كافة مجالات النشاط الاقتصادي، وكذلك التبني المشترك لسياسات الاقتصاد الكلي وبرامجه، وذلك بهدف رفع مستويات المعيشة السكانية وتقوية أواصر العلاقات التعاونية بين الدول الأعضاء.
- التعاون في خلق مناخ مواتي للاستثمار المحلي والأجنبي والعابر للحدود.
- التعاون في تعزيز العلاقات بين السوق المشتركة وبقية دول العالم.
- التعاون في مجال دفع مسيرة السلام والأمن والاستقرار بين الدول الأعضاء، وذلك لتعزيز التنمية الاقتصادية في المنطقة.
الهيكل التنظيمي
The organizational structure of this group consists of eight main bodies in accordance with the text of Article Seven of the treaty establishing it, which are:

الأمين العام الحالي للكوميسا هي
السيدة/ تشيليشي مبوندو كابويبوي

مجالات العمل

معلومات الاتصال
المجموعة الاقتصادية لدول غرب إفريقيا

النشأة
تأسست الجامعة الاقتصادية لدول غرب إفريقيا عبر تبني معاهدة لاجوس في ٢٨ مايو ١٩٧٥، وقد سبق ذلك محاولات لتحقيق التكامل الإقليمي على مستوى إقليم غرب إفريقيا، ففي منتصف الأربعينات من القرن العشرين – وتحديدًا في ديسمبر ١٩٤٥- تم إنشاء اتحاد مالي واحد بين دول الإقليم – والمعروف باسم “فرانك السيفا” CFA Franc- يضم المستعمرات الفرنسية المنتمية إلى إقليمي الغرب و الوسط الإفريقي، وتلا ذلك إنشاء الاتحاد الاقتصادي لغرب إفريقيا في عام ١٩٦٥ بناءً على اقتراح من قِبل الرئيس الليبيري ويليام توبمان في عام ١٩٦٤، ليضُم في عضويته أربع دول، هي: كوت ديفوار، ليبيريا، غينيا، سيراليون.
وقد خضعت المعاهدة المنشئة لهذه الجماعة للمراجعة مع مطلع التسعينات من القرن العشرين، وصدرت المعاهدة الجديدة في كوتونو في ٢٤ يوليو ١٩٩٣، لتركز على القضايا ذات الطبيعة السياسية والأمنية، وهو ما تبلور عبر بعض المبادئ الحاكمة لعمل الجماعة في إطار المادة الرابعة من هذه المعاهدة، وذلك من قبيل حفظ السلم والأمن والاستقرار من خلال تعزيز علاقات حسن الجوار، والتسوية السلمية للنزاعات التي تنشأ بين الدول الأعضاء، فضلًا عن تعزيز واحترام حقوق الإنسان بما يتسق مع الميثاق الإفريقي لحقوق الإنسان والشعوب.
الدول الأعضاء
تضم الجامعة الاقتصادية لدول غرب إفريقيا في عضويتها 15 دولة، وهم:




الأهداف
- تعزيز التعاون والتكامل بغية إنشاء اتحاد اقتصادي في غرب إفريقيا.
- تعزيز الاستقرار الاقتصادي، ورفع المستويات المعيشية للمواطنين، وتقوية العلاقات بين الدول الأعضاء.
- المساهمة فى تحقيق التقدم والتنمية بالقارة الإفريقية.
- زيادة القُدرة التنافسية الاقتصادية، من خلال الأسواق المفتوحة، بالإضافة إلى تنسيق البيئة القانونية.
- تقارب سياسات ومؤشرات الاقتصاد الكلي.
- خلق سوق مشتركة.
- تنسيق السياسات القطاعية.
- مواءمة السياسات المالية.
الهيكل التنظيمي
يتكون الهيكل التنظيمي للجامعة من سلطة رؤساء الدول والحكومات، والمجلس الوزاري، وبرلمان الجماعة، والمجلس الاقتصادي والاجتماعي، ومحكمة العدل، الأمانة التنفيذية، صندوق التعاون والتعويضات والتنمية، واللجان الفنية المتخصصة، فضلًا عن أية مؤسسات أخرى تؤسسها سلطة رؤساء الدول والحكومات.
رئيس المُنظمة حاليًا هو
نانا أكوفو أدو

مجالات العمل










معلومات الاتصال
رابطة دول جنوب شرق آسيا المعروف اختصاراً باسم آسيان

النشأة
أُنشئت رابطة الآسيان بموجب إعلان بانكوك بتاريخ 8 أغسطس 1967. وقد ضمَّت الرابطة في البداية خمس دول، هم: ماليزيا، إندونيسيا، سنغافورة، الفلبين، وتايلند، ثم انضمت إليها بروناي في يناير 1984، وفيتنام في يوليو 1995، ولاوس وميانمار في 1997، وأخيرًا كمبوديا في 30 أبريل 1999.
وفي فبراير عام 1976، عقدت رابطة الآسيان أول قمة لها في منتجع جزيرة بالي بإندونيسيا، ووقَّع قادتها خلال ذلك اللقاء على اتفاق الوئام والتعاون في شرقي آسيا وإعلان معاهدة آسيان. وتطبيقًا لهذه الاتفاقات، عملت دول آسيان على تدعيم تعاونها في المجالات السياسية والاقتصادية والعسكرية، وتبنت استراتيجيات عملية لتحقيق التنمية السريعة في اقتصاداتها. كما اتفق زعماء آسيان في عام 2003 على تأسيس مجموعة آسيان استنادًا إلى ثلاثة مرتكزات، هي: مجموعة آسيان الأمنية، والاقتصادية، والاجتماعية والثقافية. وفي عام 2005، قرَّر قادة المنظمة وضع ميثاق الرابطة على أمل تحقيق هدف طويل الأمد للآسيان، وهو أن تصبح كيانًا إقليميًا موحدًا. وخلال الاجتماع الوزاري للآسيان في يوليو 2007 بمانيلا بالفلبين، اتفق جميع المشاركين على التوقيع على الميثاق في القمة التي عُقدت فيما بعد بسنغافورة في نوفمبر2007 .
الدول الأعضاء
الأهداف
- تسريع النمو الاقتصادي وتحقيق التقدم الاجتماعي والتنمية الثقافية في جنوب شرق آسيا، من خلال عمل مشترك يقوم على روح التعاون والتكافؤ، والمشاركة من أجل تعزيز قواعد مجتمع مزدهر يسوده السلام.
- تعزيز التعاون النشط والمساعدة المتبادلة في المسائل ذات الاهتمام المشترك في الميادين الاقتصادية والاجتماعية والثقافية والتقنية والعلمية والإدارية.
- تعزيز السلام والاستقرار الإقليمين، وذلك من خلال الالتزام باحترام العدالة وسيادة القانون في العلاقات البينية والالتزام بمبادئ وميثاق الأمم المتحدة.
- تبادل المساعدات في مجال التدريب، والبحوث التعليمية والمهنية والتقنية.
- التعاون بشكل أكثر فعالية لتشجيع المزيد من النمو في قطاعي الزراعة والصناعة والتجارة. ويشمل ذلك تحسين مرافق النقل والاتصالات، وإجراء دراسات حول التجارة الدولية للسلع الأساسية، وذلك بهدف رفع مستويات المعيشة لشعوب الآسيان.
- تعزيز الدراسات حول إقليم جنوب شرق آسيا.
- الحفاظ على تعاون وثيق مع المنظمات الدولية والإقليمية القائمة التي لها أهداف ومقاصد مماثلة، واستكشاف جميع السبل لتوثيق التعاون فيما بينها.
الهيكل التنظيمي
أسفر إعلان “الآسيان” أو إعلان “بانكوك” الصادر في أغسطس 1967 عن إنشاء العديد من الهيئات والمنظمات واللجان التي شكَّلت في مجملها عناصر الهيكل التنظيمي للمنظمة، وهذه الهيئات هي:
أ- اجتماع القمة Summit meeting:
وهذه هي السلطة الأعلى في الرابطة، حيث تتكون من رؤساء الحكومات في الدول الأعضاء.
ب- المؤتمرات الوزارية Ministerial Conferences:
يجتمع وزراء خارجية الدول الأعضاء سنويًا بشكل دوري، كما يجتمع وزراء الاقتصاد أيضًا سنويًا لإدارة شؤون التعاون الاقتصادي، كما يجتمع وزراء آخرون كلما دعت الحاجة إلى ذلك.
ج- اللجنة الدائمة Standing Committee:
وتتكون من وزير خارجية البلد المضيف وسفراء الدول الأعضاء، وتجتمع بشكل دوري مرة كل شهرين.
د- الأمانة العامة Secretariats:
أُنشئت في “جاكرتا” بإندونيسيا عام76 91، وتشكل الجسد المركزي للرابطة. ويتم اختيار الأمين العام الأعلى بشكل دوري – كل ثلاث سنوات- من الدول الأعضاء حسب الترتيب الأبجدي، ويجري التنسيق اليومي من خلال الأمين الوطني لكل عضو في الرابطة.
ه- اللجان Committees:
يتم التعاون بين دول الرابطة من خلال وزراء الشؤون الاقتصادية عبر خمس لجان، هي: لجنة الغذاء والزراعة والغابات، ولجنة التمويل والبنوك، ولجنة الصناعة والتعدين والطاقة و النقل والمواصلات، وأخيرًا لجنة التجارة والسياحة.
وبالإضافة إلى اللجان السابقة، يتم تشكيل لجان خاصة، مثل: لجنة الثقافة والمعلومات، ولجنة العلوم والتكنولوجيا، ولجنة التنمية.

الأمين العام لرابطة دول جنوب شرق آسيا 2018-2022 الحالي هو
سعادةالدكتور/ داتو ليم جوك هوي من بروناي دار السلام

مجالات العمل






معلومات الاتصال
مجموعة شرق إفريقيا

النشأة
في الماضي، تمتعت كينيا وتنزانيا وأوغندا بتاريخ طويل من التعاون بموجب ترتيبات التكامل الإقليمي المتتالية، وقد تضمنت هذه الترتيبات ما يلي:
- الاتحاد الجمركي ما بين كينيا وأوغندا في 1917، والذي انضمت إليه لاحقًا تنجانيقا في عام 1927.
- المفوضية العليا لشرق إفريقيا (1948-1961)
- منظمة الخدمات المشتركة لشرق إفريقيا (1961-1967))
- جماعة شرق إفريقيا (1967-1977)
- تعاون شرق إفريقيا (1993-2000)
بعد حل جماعة شرق إفريقيا السابقة في عام 1977، تفاوضت الدول الأعضاء على إبرام اتفاقية وساطة لفحص الأصول والخصوم، والتي تم التوقيع عليها في عام 1984.
وفي إطار هذه الاتفاقية، وافقت الدول الأعضاء الثلاث (كينيا وتنزانيا وأوغندا) على استكشاف مجالات التعاون المستقبلي واتخاذ ترتيبات ملموسة لخدمة أغراض هذا التعاون.
وقد نتج عن الاجتماعات اللاحقة لرؤساء الدول الثلاثة توقيع اتفاق إنشاء اللجنة الثلاثية الدائمة لتعاون شرق إفريقيا في 30 نوفمبر 1993.
وبدأت عمليات التعاون الكامل من شرق إفريقيا في 14 مارس 1996، عندما تم إطلاق سكرتارية اللجنة الثلاثية الدائمة في المقر الرئيسي لمجموعة شرق إفريقيا في أروشا، تنزانيا.
وفي ظل الحاجة إلى تعزيز التعاون الإقليمي، وجه رؤساء دول شرق إفريقيا – خلال قمتهم الثانية في أروشا في 29 أبريل 1997- اللجنة الثلاثية الدائمة بالبدء في عملية الارتقاء بالاتفاق المنشئ للجنة الثلاثية الدائمة لدول شرق إفريقيا داخل معاهدة.
واختتمت عملية إبرام المعاهدة بنجاح في غضون 3 سنوات، والتي تضمنت مفاوضات بين الدول الأعضاء، بالإضافة إلى مشاركة واسعة من الجمهور.
وقد تم التوقيع على معاهدة إنشاء جماعة شرق أفريقيا في أروشا في 30 تشرين الثاني / نوفمبر 1999.
ودخلت المعاهدة حيز التنفيذ في 7 يوليو 2000، بعد الانتهاء من عملية التصديق عليها وإيداع أدوات التصديق لدى الأمين العام من قبل جميع الدول الشريكة الثلاث.
وبدخول المعاهدة حيز التنفيذ، ظهرت جماعة شرق أفريقيا إلى حيز الوجود.
الدول الأعضاء





الأهداف
The East African Community seeks to deepen economic, political, social and cultural integration, in order to improve the quality of life of the people of East Africa through increased competitiveness, value-added production, trade and investments.
الهيكل التنظيمي
تتمثل الأجهزة الرئيسية لمجموعة شرق إفريقيا في: القمة، ومجلس الوزراء، ولجنة التنسيق، واللجان القطاعية، ومحكمة العدل لشرق إفريقيا، والجمعية التشريعية لشرق إفريقيا، والأمانة العامة.
يُعد مجلس الوزراء هو الجهاز المركزي لصنع القرار والإدارة في مجموعة شرق أفريقيا. وتتألف عضويته من وزراء أو أمناء مجلس الوزراء من الدول الأعضاء الذين تتمثل مسئولياتهم في تعزيز التعاون الإقليمي.
وفي كل عام يجتمع المجلس مرتين، حيث يعقد اجتماعًا واحدًا قبل اجتماع القمة مباشرة. وتساعد اجتماعات المجلس في الحفاظ على الارتباط بين القرارات السياسية المتخذة في مؤتمرات القمة والعمل اليومي للمجموعة. وتُعتبر اللوائح والتوجيهات والقرارات التي يتخذها أو يصدرها المجلس ملزمة للدول الشريكة وجميع الأجهزة والمؤسسات الأخرى في المجموعة بخلاف القمة والمحكمة والجمعية.
ينتخب المجلس كل عام رئيسًا بالتناوب للعمل لمدة سنة واحدة في منصب رئيس مجلس الوزراء.
تحت إشراف المجلس، تتحمل لجنة التنسيق المسؤولية الأساسية للتعاون الإقليمي وتنسق أنشطة اللجان القطاعية. كما توصي المجلس بشأن إنشاء وتشكيل ووظائف هذه اللجان القطاعية. وتستمد لجنة التنسيق عضويتها من الأمناء الدائمين، والأمناء المسؤولين عن التعاون الإقليمي من الدول الشريكة، مع مراعاة أي توجيهات يصدرها المجلس. وتجتمع اللجنة مرتين في السنة قبل اجتماعات المجلس، كما يجوز لها عقد اجتماعات استثنائية بناءً على طلب رئيس لجنة التنسيق.
تقوم اللجان القطاعية بوضع تصور للبرامج ومراقبة تنفيذها. ويؤسس المجلس هذه اللجان بناءً على توصية لجنة التنسيق. وتجتمع اللجان القطاعية كلما دعت الضرورة إلى ذلك.
تأسست محكمة العدل لشرق إفريقيا بموجب المادة 9 من معاهدة إنشاء جماعة شرق إفريقيا، وتُعتبر المحكمة هي الجهاز القضائي الرئيسي للمجموعة، حيث تضمن الالتزام بالقانون في تفسير وتطبيق الامتثال لمعاهدة مجموعة شرق إفريقيا.
وتُعد أروشا- تنزانيا هي المقر المؤقت للمحكمة إلى أن تحدد القمة مقعدها الدائم. وقد أنشأت المحكمة سجلاتها الفرعية في الدول الشريكة، التي تقع في مباني المحاكم الوطنية.
تتكون المحكمة حاليًا من عشرة قضاة، يتم تعيينهم من قبل القمة من بين القضاة الحاليين في أي محكمة قضائية تابعة للدولة الشريكة، أو من القضاة ذوي الكفاءة المعترف بها، والمسجل الذي يتم تعيينه من قبل مجلس الوزراء.
وتتكون المحكمة من درجتين: ابتدائي واستئناف.
تأسست الجمعية التشريعية لشرق إفريقيا (EALA) بموجب المادة 9 من معاهدة إنشاء جماعة شرق أفريقيا. وتُعتبر الجمعية هي الجهاز التشريعي للمجموعة، ولها وظيفة أساسية تتمثل في تعزيز أهداف مجموعة شرق إفريقيا، من خلال تفويضها التشريعي والتمثيلي والرقابي.

وقد تم إنشاء مفوضية (EALA) التي تشرف على إدارة الجمعية بعد سن إدارة قانون EALA لعام 2012.
الأمانة العامة هي الجهاز التنفيذي للمجموعة. وباعتبارها وصي المعاهدة، فإنها تضمن أن اللوائح والتوجيهات التي يعتمدها المجلس يتم تنفيذها بشكل صحيح.
وتتألف الأمانة العامة من الأمين العام و4 نواب له، ومستشار المجموعة، ومئات من موظفي EAC الذين يقومون بالعمل اليومي لمجموعة EAC على النحو الذي فوضه المجلس.
ويُعد الأمين العام هو المسؤول التنفيذي والمحاسبي الرئيسي للمجموعة، ورئيس الأمانة العامة وأمين القمة، ويتم تعيينه من قبل القمة لمدة خمس سنوات ثابتة غير قابلة للتجديد.
ويتم تعيين نواب الأمين العام من قبل القمة بناءً على توصيات المجلس، وعلى أساس التناوب، وينوبون عن الأمين العام، ويخدم كل منهم لمدة ثلاث سنوات قابلة للتجديد مرة واحدة.
ويُعتبر مستشار المجموعة هو المستشار القانوني الرئيسي للمجموعة.
الأمين العام الحالي لجماعة شرق إفريقيا هو
معالي الدكتور بيتر ماتوك

مجالات العمل














معلومات الاتصال
مجموعة دول الثماني الإسلامية

النشأة
مجموعة الثماني D8 – المعروفة أيضًا باسم Developing-8- هي منظمة للتعاون الإنمائي بين البلدان التالية: بنغلاديش ومصر وإندونيسيا وإيران وماليزيا ونيجيريا وباكستان وتركيا.
تم الإعلان عن إنشاء مجوعة الثماني D-8 من خلال إعلان إسطنبول لقمة رؤساء الدول/الحكومات في 15 يونيو 1997.
وقد تم طرح فكرة التعاون بين الدول الإسلامية النامية الكبرى من قِبل البروفيسور الدكتور نجم الدين أربكان، رئيس وزراء جمهورية تركيا آنذاك، خلال ندوة حول “التعاون في التنمية” عُقدت في إسطنبول في أكتوبر 1996، بحضور ممثلين من بنجلاديش ومصر وإندونيسيا وإيران وماليزيا ونيجيريا وباكستان. وكان هذا المؤتمر بمثابة الخطوة الأولى نحو إنشاء D-8. ولم يتم تشكيل D-8 رسميًا إلا بعد عقد سلسلة من الاجتماعات التحضيرية، وبدأت أنشطتها بإعلان إسطنبول الصادر في نهاية قمة رؤساء الدول والحكومات التي عقدت في إسطنبول في 15 يونيو 1997.
الدول الأعضاء
الأهداف
تتمثل أهداف منظمة D-8 للتعاون الاقتصادي في تحسين وضع الدول الأعضاء في الاقتصاد العالمي، وخلق فرص جديدة في العلاقات التجارية، وتعزيز المشاركة في صنع القرار على المستوى الدولي، فضلًا عن تحسين مستويات المعيشة بالدول الأعضاء فيها.
ووفقًا لإعلان القمة الأول (إسطنبول، 1997)، فإن الهدف الرئيسي لمجموعة الثمانية هو التنمية الاجتماعية والاقتصادية وفقًا للمبادئ التالية:

الهيكل التنظيمي
الأجهزة الرئيسية لـ D-8 هي:
۱- القمة:
تعتبر الجهاز الأعلى لمجموعة الثمانية، وتتكون من رؤساء دول / حكومات الدول الأعضاء، وتعقد مرة كل سنتين.
۲- المجلس:
يتألف من وزراء خارجية الدول الأعضاء، حيث أنه جهاز صنع القرار السياسي لمجموعة D-8 الذي يتولى مهمة النظر في القضايا المطروحة.
۳- المفوضية:
هي الهيئة التنفيذية لـمجموعة D-8، وتتألف من كبار المسؤولين المعينين من قبل حكوماتهم، وكل مفوض مسؤول عن التنسيق الوطني في بلده / بلدها.

The current Secretary General of the D-8 Organization for Economic Cooperation, is
H. E. Amb. Isiaka Abdelkader Imam

مجالات العمل







معلومات الاتصال
+90 (212) 356 18 24
info@developing8.org
الاتحاد الاقتصادي الأورو آسيوي

النشأة
الاتحاد الاقتصادي الأوراسي هو اتحاد اقتصادي للدول التي تقع في وسط آسيا وشمالها وفي أوروبا الشرقية. وقّع قادة بيلاروسيا وكازاخستان وروسيا معاهدة الاتحاد الاقتصادي الأوراسي في 29 مايو عام 2014، ودخلت حيز التنفيذ في 1 يناير عام 2015. وقد أُبرمت معاهدات انضمام أرمينيا وقيرغيزستان إلى الاتحاد الاقتصادي الأوراسي في 9 أكتوبر و23 ديسمبر من عام 2014 على التوالي، ودخلت معاهدة انضمام أرمينيا حيز التنفيذ في 2 يناير عام 2015، بينما دخلت معاهدة انضمام قيرغيزستان حيز التنفيذ في 6 أغسطس عام 2015، وهي التي شاركت في اجتماعات الاتحاد الاقتصادي الأوراسي بوصفها دولة مراقبة.
الدول الأعضاء
الهيكل التنظيمي
المجلس الاقتصادي الأوراسي الأعلى:
هو الهيئة العليا للاتحاد، ويتألف من رؤساء الدول الأعضاء.
المجلس الحكومي الدولي الأوراسي:
هو هيئة تابعة للاتحاد تتكون من رؤساء حكومات الدول الأعضاء.
اللجنة الاقتصادية الأوراسية:
هي الهيئة التنفيذية للاتحاد. وهي هيئة تنظيمية دائمة فوق وطنية تابعة للاتحاد. وتتمثل المهام الأساسية للمفوضية في تهيئة الظروف لدعم أعمال الاتحاد وتنميته، فضلاً عن صياغة مقترحات في مجال التكامل الاقتصادي داخل الاتحاد.
محكمة الاتحاد الاقتصادي الأوراسي:
هي محكمة العدل التابعة للاتحاد الاقتصادي الأوراسي، والتي تضمن تطبيق الدول الأعضاء وهيئات الاتحاد لمعاهدة الاتحاد الاقتصادي الأوراسي وغيرها من المعاهدات الدولية داخل الاتحاد.
الأهداف
يهدف الاتحاد إلى تحقيق مفهوم الارتقاء بشكل شامل، وزيادة القدرة التنافسية والتعاون بين الاقتصادات الوطنية، وتعزيز التنمية من أجل رفع مستوي معيشة مواطني الدول الأعضاء، وذلك من خلال توفير حرية حركة السلع والخدمات ورؤوس الأموال والعمالة، كذلك باتباع سياسة منسقة وموحدة في القطاعات التي تحددها المعاهدة والاتفاقيات الدولية داخل الاتحاد.
مجالات العمل
يوفر الاتحاد سياسات مشتركة في المجالات التالية:











معلومات الاتصال
غرفة التجارة الدولية

النشأة
تأسست غرفة التجارة الدولية في عام 1919 بعد الحرب العالمية الأولى، بهدف عام ما زال قائمًا دون تغيير، ألا وهو: خدمة قطاع الأعمال الدولي عن طريق تعزيز التجارة والاستثمار، وفتح الأسواق للسلع والخدمات والتدفق الحر لرأس المال.
ويعود الفضل في قوة الدفع الأولى لجهود الغرفة لرئيسها الأول، إتيان كليمنتل – وهو وزير مالية فرنسي سابق-، وبفضل ما كان يتمتع به من نفوذ، تم تأسيس الأمانة العامة للغرفة في باريس. وقد ذاع صيت الغرفة بحيث تم تخطي مرحلة الاعتراف بها منذ تلك الأيام التي أعقبت الحرب، عندما اجتمع قادة قطاع الأعمال من دول الحلفاء لأول مرة في مدينة أتلانتيك. وقد ضمت النواة الأولى للغرفة ممثلين من القطاع الخاص في بلجيكا وبريطانيا وفرنسا وإيطاليا والولايات المتحدة، ثم توسعت لتصبح منظمة أعمال دولية تضم في عضويتها آلاف الشركات والهيئات في حوالي 142 بلدًا. ويوجد من بين الأعضاء عدد كبير من الشركات الأكثر نفوذًا في العالم، وتمثل كل القطاعات الصناعية والخدماتية.
الدول الأعضاء
تضم شبكة الغرف العالمية لغرفة التجارة الدولية 40 مليون شركة، مما يمنحها بصمة وظيفية إجمالية تزيد عن مليار شخص.
الأهداف
- تشجيع التجارة الدولية والاستثمار الدولي والسلوك التجاري المسؤول، وتطوير نهج عالمي للتنظيم، بالإضافة إلى توفير خدمات تسوية المنازعات الرائدة في السوق.
- تمثيل المصالح التجارية على أعلى مستويات صنع القرار الحكومي الدولي، سواء في منظمة التجارة العالمية أو الأمم المتحدة أو مجموعة العشرين، لضمان سماع صوت قادة الأعمال وتلبية المطالب الخاصة بهم.
- توسيع العمل على نطاق واسع بشأن أهداف التنمية المستدامة، حيث أن للغرفة تاريخ طويل في صياغة القواعد الطوعية التي تتم بموجبها الأعمال التجارية كل يوم – من قواعد Incoterms® المعترف بها دوليًا إلى الأعراف الموحدة والممارسات الموحدة للائتمان المستندي UCP 600 – والتي تستخدم على نطاق واسع في التمويل الدولي.
الهيكل التنظيمي
المجلس العالمي:
هو الهيئة الإدارية العليا لغرفة التجارة الدولية، وهو ما يعادل الجمعية العامة لمنظمة حكومية دولية كبرى. ومع ذلك، في هذه الحالة، يكون المندوبون من رجال الأعمال التنفيذيين وليسوا مسؤولين حكوميين.
المجلس التنفيذي:
وهو المسؤول عن وضع وتنفيذ استراتيجية وسياسة وبرنامج عمل غرفة التجارة الدولية، بالإضافة إلى الإشراف على الشؤون المالية للمؤسسة.
الرئيس والأمين العام:
يشكل الرئيس ونواب الرئيس الرئاسة. ويعين المجلس العالمي الأمين العام، الذي يرأس الأمانة العامة الدولية ويعمل بشكل وثيق مع اللجان الوطنية لتنفيذ برنامج عمل المحكمة الجنائية الدولية.
الرئيس الحالي لغرفة التجارة الدولية هي
معالي ماريا فرناندا جارزا

مجالات العمل













معلومات الاتصال
اتحاد غرف دول حوض البحر الأبيض المتوسط “اسكامي”

النشأة
يُعد اتحاد غرف دول حوض البحر الأبيض المتوسطASCAME) ) منظمة دولية غير ربحية، تمثل القطاع الخاص في منطقة البحر الأبيض المتوسط ، وتسهم في تنظيم صفوف غرف التجارة والصناعة والكيانات المماثلة من 23 دولة على ضفتي المنطقة.
وقد تم تأسيس الاتحاد فى 1 أكتوبر من عام 1982، ليصبح في وقتنا الراهن أهم ممثل للقطاع الخاص في منطقة البحر الأبيض المتوسط.
الدول الأعضاء
يضم اتحاد غرف دول حوض البحر الأبيض المتوسطASCAME) ) 23 دولة من دول منطقة البحر الأبيض المتوسط، وأكثر من 300 غرفة تجارية وصناعية، ويعمل على الدفاع عن مصالح ملايين الشركات عبر منطقة البحر الأبيض المتوسط.
الأهداف
- يتمثل الهدف الرئيسي للاتحاد في تعزيز التكامل الاقتصادي للبحر الأبيض المتوسط والشراكة الأورو-متوسطية من خلال تفعيل دور القطاع الخاص.
- ويُعتبر الاسكامى بمثابة أداة فريدة للتنمية الاجتماعية والاقتصادية في المنطقة، وذلك من خلال تعاونه الوثيق مع أهم المنظمات والمؤسسات الدولية في منطقة البحر الأبيض المتوسط، وتعزيز الأنشطة الاقتصادية الإقليمية والدولية، والمشاركة في مشروعات التعاون الأورومتوسطي.
- كذلك، فإن الاسكامى يعمل – ككيان موحد- على تمثيل مصالح القطاع الخاص في البحر الأبيض المتوسط ، كما أنه يُعد شريكًا معتمدًا للاتحاد الأوروبي والمنظمات الدولية في تطوير إجراءات استراتيجية تهدف إلى تعزيز التعاون والتبادلات الاقتصادية بين دول البحر الأبيض المتوسط ، وكذلك الترويج لدول ومؤسسات البحر المتوسط في جميع أنحاء العالم.
- ويرتكز عمل الاسكامى على الأنشطة الاقتصادية والتجارية، التي تضطلع بها شركات ومؤسسات دول البحر الأبيض المتوسط.
- وقد عمل الاسكامي بكد واجتهاد، على مدار ثلاثين عامًا، من أجل توفير أدوات قادرة على تقديم إجابات فعالة للتحديات والفرص التي تواجهها غرف التجارة والشركات الصغيرة والمتوسطة في ظل بيئة تنافسية عالمية.
الرئيس الحالي لاتحاد غرف دول حوض البحر الأبيض المتوسط هو
السيد أحمد الوكيل

معلومات الاتصال
غرفة التجارة والصناعة الإفريقية (PACCI)

النشأة
غرفة التجارة والصناعة الإفريقية (PACCI) هي منظمة مستقلة غير ربحية وغير حزبية، تأسست في عام 2009م، لخدمة الأعمال التجارية في إفريقيا، من خلال تعزيز السياسات العامة التي من شأنها تعزيز التكامل الاقتصادي القاري والقدرة التنافسية والنمو المستدام.
وتقدم الغرفة لأعضائها مجموعة واسعة من الخدمات، بما في ذلك الدعوة لإنشاء الجماعة الاقتصادية الإفريقية، وبناء القدرات، وشبكات الأعمال.
وتضم أكثر من 50 غرفة تجارية وطنية، كما تعد أكبر رابطة أعمال في إفريقيا، كذلك تعمل علي تعزيز وتشجيع نمو الأعمال التجارية القائمة، وتأسيس أعمال تجارية جديدة.
الأهداف
تركز غرفة التجارة والصناعة الإفريقية (PACCI) على المشروعات التي تعزز التجارة البينية الإفريقية، وأهمها تنفيذ منطقة التجارة الحرة القارية الإفريقية، وخلق فرص عمل، وتشجيع الاستثمار، وتعزيز استدامة النمو الاقتصادي للبلدان الإفريقية.
وتدعم الغرفة المبادرات والبرامج والتشريعات الخاصة والعامة التي تساعد المشروعات الصغيرة والمتوسطة الحجم (SMEs)، كما تركز على زيادة الوعي بالحاجة إلى معالجة القضايا البيئية والاجتماعية والحوكمة، بما في ذلك التنوع والمساواة بين الجنسين.
الهيكل التنظيمي
يتألف المجلس التنفيذي لغرفة التجارة والصناعة الإفريقية (PACCI) من رؤساء غرف التجارة والصناعة الأعضاء. ويعتبر المجلس مسؤولًا عن مراجعة وتقديم المشورة والتوصية وتوجيه استراتيجية الأمانة العامة في إشراك القطاع الخاص في جميع أنحاء إفريقيا. ويجتمع مرتين في السنة لتقييم منتصف المدة بالتعاون مع الأمانة العامة.
ويتم انتخاب المجلس التنفيذي من قبل الجمعية العامة لمدة عامين. ويكون التناوب على مقعد الرئاسة بين الكتل الخمس – الشرق والغرب والوسط والجنوب والشمال.
ويتألف الهيكل التنظيمي من الرئيس ونائب الرئيس الأول، ولكل كتلة نائب رئيس ومقعد عضو لتمثيل المنطقة.
The Chairman of the Executive Board of the Pan African Chamber of Commerce and Industry is
Mr. Youssef Musa Douala

مجالات العمل

معلومات الاتصال
اتحاد غرف التجارة والصناعة في آسيا والمحيط الهادئ (CACCI)

النشأة
في فبراير 1965م، اجتمع ممثلو غرف التجارة والمنظمات التجارية الأخرى من مختلف البلدان في آسيا في مانيلا، من أجل حضور مؤتمر آسيوي لغرف التجارة تحت شعار “التقدم الآسيوي من خلال التعاون الاقتصادي”.
وقد كان هذا المؤتمر مهمًا بالنسبة لرجال الأعمال الآسيويين، ليس فقط من حيث الدراسة التي أجراها حول المشكلات الاقتصادية الحيوية والحالية في آسيا، ولكن أيضًا لأنه بشر بتوحيد غرف التجارة في المنطقة. وكانت هذه هي الخطوة الأولى نحو تعاون اقتصادي إقليمي قوي. وتمت الموافقة على قرار إنشاء لجنة مختارة خلال المؤتمر لإعداد العمل التمهيدي في إضفاء الطابع الرسمي على المنظمة.
وفي سبتمبر 1965م، بعد بضعة أشهر فقط من عقد المؤتمر، اجتمعت اللجنة المختارة في هونغ كونغ لمناقشة إنشاء اتحاد غرف التجارة والصناعة الآسيوية. وبعد أقل من عام، عقد اتحاد غرف التجارة والصناعة في آسيا والمحيط الهادئ (CACCI) مؤتمره الافتتاحي في مدينة تايبيه في مايو 1966م، بتمثيل 10 غرف وطنية.
الأهداف
تتمثل مهمة الغرفة في توفير منصة لتعزيز الدور الحيوي لرجال الأعمال في المنطقة، وزيادة التفاعل التجاري الإقليمي، وكذلك تعزيز النمو الاقتصادي الإقليمي.
الهيكل التنظيمي
يتكون مجلس إدارة الاتحاد من رؤساء أو ممثلي كل عضو أساسي، ويجتمع مرة واحدة في السنة على الأقل. حيث يقوم على إدارة شؤون الاتحاد، ويسعي لتحقيق أهدافه، وتنفيذ سياساته، كما يصدر القواعد واللوائح وفقًا لدستوره.
وينتخب المجلس من بين ممثليه أعضاء مكتب الاتحاد التالية أسماؤهم، كل منهم لمدة سنتين أو إلى أن يتم انتخاب من يخلفهم: الرئيس، وسبعة نواب للرئيس، وأمين صندوق فخري.
رئيس اتحاد التجارة والصناعة في آسيا والمحيط الهادئ هو
السيد بيتر مكمولين AM (Peter McMullin AM)

مجالات العمل




معلومات الاتصال
اتحاد الغرف العربية

النشأة
تقرَّر إنشاء الاتحاد العام لغرف التجارة والصناعة والزراعة للبلاد العربية خلال المؤتمر الأول الذي عقد بمقر غرفة الإسكندرية التجارية في مدينة الإسكندرية بتاريخ 8 مايو 1951م، ثم تمّ وضع النظام الأساسي للاتحاد في المؤتمر الثاني الذي عقد في مدينة بيروت بتاريخ 16 ديسمبر1951م، حيث أُعلن عن قيام الاتحاد، كهيئة إقليمية غير حكومية لها شخصيتها الاعتبارية ولا تهدف للربح.
ومنذ ذلك الحين، اتخذ الاتحاد من مدينة بيروت مقرًا لأمانته العامة. وخلال أعمال الدورة (120) لمجلس الاتحاد، التي عقدت بتاريخ 26 مارس 2016م في مدينة مسقط – سلطنة عمان، تم تعديل اسم الاتحاد ليصبح اتحاد الغرف العربية .(Union of Arab Chambers UAC)
لقد كان الدافع الأساسي وراء إنشاء الاتحاد هو وعي رجال الأعمال العرب بأهمية التعاون الإقليمي كوسيلة لدفع عجلة التنمية الاقتصادية العربية، فكان الاتحاد أول مؤسسة اقتصادية عربية تعمل على المستوى غير الحكومي لتروّج فكرة التعاون والتكامل الاقتصادي بين البلاد العربية.
وعلى مدار تاريخه، لعب الاتحاد دورًا هامًا في دفع عجلة التعاون التجاري بين البلاد العربية على الأصعدة التجارية والاستثمارية. كما كان سباقًا في الدعوة إلى إنشاء السوق العربية المشتركة، ووضع المبادئ العامة التي يجب تنفيذها بهدف تحقيق الوحدة الاقتصادية بين البلاد العربية.
الدول الأعضاء
۱) غرفة تجارة الأردن
۲) غرف الإمارات
۳) غرفة تجارة وصناعة البحرين
٤) الاتحاد التونسي للصناعة والتجارة والحرف اليدوية
٥) الغرفة الجزائرية للتجارة والصناعة
٦) غرفة تجارة جيبوتي
۷) اتحاد الغرف السعودية
۸) اتحاد عام أصحاب العمل السوداني
۹) اتحاد غرف التجلرة السورية
۱۰) اتحاد الغرف التجارية العراقية
۱۱) غرفة تجارة وصناعة عمان
۱۲) اتحاد الغرف التجارية الصناعية الزراعية الفلسطينية
۱۳) غرفة قطر
۱٤) غرفة تجارة وصناعة الكويت
۱٥) اتحاد غرف التجارة والصناعة والزراعة في لبنان
۱٦) الاتحاد العام لغرف التجارة والصناعة والزراعة في ليبيا
۱۷) الاتحاد العام للغرف التجارية المصرية
۱۸) غرفة التجارة والصناعة والزراعة الموريتانية
۱۹) الاتحاد العام للغرف التجارية الصناعية اليمنية
۲۰) غرفة التجارة الصومالية
۲۱) جامعة الغرف المغربية للتجارة والصناعة
۱) غرفة التجارة والصناعة الأسترالية العربية
۲) غرفة التجارة العربية النمساوية
۳) الغرفة التجارية العربية البلجيكية اللكسمبورجية
٤) الغرفة التجارية العربية البرازيلية
٥) غرفة التجارة العربية البريطانية
٦) الغرفة التجارية العربية الفرنسية
۷) غرفة التجارة والصناعة العربية الألمانية
۸) الغرفة العربية اليونانية للتجارة والتنمية
۹) غرفة التجارة العربية الأيرلندية
۱۰) الغرفة العربية الإيطالية المشتركة
۱۱) الغرفة التجارية الصناعية العربية البرتغالية
۱۲) الغرفة العربية السويسرية للتجارة والصناعة
۱۳) غرفة التجارة الأمريكية العربية الوطنية
۱٤) الغرفة التجارية الأرجنتينية العربية
۱٥) غرفة التجارة والصناعة الكينية العربية المشتركة
۱) اتحاد الصناعات المصرية
۲) الغرفة التجارية المصرية بالإسكندرية
۳) جمعية رجال الأعمال المصريين
٤) جمعية رجال أعمال إسكندرية
٥) غرفة تجارة العقبة
٦) غرفة تجارة عمان
۱) مجلس الأعمال الروسي العربي
الأهداف
- تحقيق التكامل الاقتصادي العربي في إطار صيغة شاملة وفاعلة ومتطورة، بحيث يستطيع أن يتعامل ويتعاون مع التكتلات الاقتصادية الأخرى على أسس متكافئة تضمن مصالح كافة الأطراف وتسهم في تحقيق الازدهار العالمي.
- تمثيل كافة القطاعات الاقتصادية عربيًا وإقليميًا ودوليًا من منظور أصحاب الأعمال العرب، بحيث يعبّر عن آرائهم وطموحاتهم، وينسّق ويبلور مواقفهم تجاه القضايا والسياسات الاقتصادية المختلفة، ويدعم دورهم في تنمية وتكامل اقتصاداتهم الوطنية.
- تعزيز دور الغرف الأعضاء واتحاداتها باعتبارها ممثلًا لمصالح مجتمعات الأعمال والقطاع الخاص في بلادها، فضلًا عن دعم أجهزتها الفكرية والإدارية وقدراتها التقنية والمعلوماتية لأداء هذا الدور على أكمل وجه، وتنسيق آرائها ومواقفها لدى الهيئات والمنظمات الاقتصادية الإقليمية والدولية، ومساندة جهود الاتحادات النوعية والمشروعات والمنظمات الاقتصادية العربية التي تخدم أنشطتها أهداف الاتحاد.
- العمل على رفع كفاءة ومردود خطط وبرامج وجهود التنمية في العالم العربي، من خلال توفير فرص العمل الكافية وتوظيف ركائز اقتصاد السوق القائمة على إطلاق حرية المنافسة العادلة، ومنع الممارسات الاحتكارية وضمان تكافؤ الفرص، تحقيقًا للعدالة والتوازن الاجتماعي، مما يسهم في إطلاق الطاقات الإنتاجية والقدرات الإبداعية، والتوظيف الأمثل للتطورات التقنية في فتح الأسواق واجتذاب الاستثمارات.
- السعي لإرساء وتطوير الشراكة التنموية التكاملية بين الدول العربية من جهة، والمشاركة العادلة لكل فئات المجتمع وشرائحه في جهود التنمية وثمارها داخل كل دولة من جهة أخرى، لما في ذلك من انعكاسات إيجابية ومباشرة على ترسيخ السلام والازدهار والاستقرار في هذه الدول، وفي العالم بصفة عامة.
الهيكل التنظيمي
المجلس:
يمثّل السلطة الأولى والأعلى في الاتحاد، ويتكون من ممثلي الأعضاء الأساسيين المنتسبين إليه. وللمجلس الحق في اتخاذ جميع التدابير اللازمة لتحقيق أهدافه واعتماد السياسات والبرامج اللازمة لذلك، ومنها إقرار الأنظمة الخاصة بالاتحاد، واعتماد السياسات والبرامج اللازمة لتحقيق أهدافه، الموازنة التقديرية والميزانية الختامية للاتحاد، وتحديد قيمة الاشتراكات السنوية للأعضاء، وتشكيل اللجان الدائمة والمؤقتة وتحديد مهامها واختصاصاتها.
ويشرف المجلس على عمل الأمانة العامة وعلى تنفيذ قرارات المؤتمر العام. ويتناوب الأعضاء على رئاسة المجلس بالترتيب الأبجدي للدول (حسب النظام المتبع في جامعة الدول العربية)، حيث تبلغ فترة الرئاسة سنتين.
اللجنة التنفيذية:
تنبثق اللجنة التنفيذية عن المجلس، وتتألف من سبعة أشخاص، هم: الرئيس ونائبي الرئيس وأمين المال وثلاثة أعضاء ينتخبهم المجلس من بين رؤساء الغرف أو الاتحادات. وتكون مدة ولاية اللجنة سنتين، ويراعى في انتخاب أعضائها تمثيل التجمعات الإقليمية.
تقوم اللجنة بمتابعة تنفيذ قرارات المجلس واتخاذ القرارات في الأمور التي تستجد في الفترات التي تفصل بين دورات المجلس، فضلًا عن دراسة الموازنة السنوية والموازنة الختامية. ويمكن دعوة اللجنة للانعقاد في أي وقت عند الحاجة.
الأمانة العامة:
هي الجهاز التنفيذي للاتحاد، يرأسها الأمين العام الذي يعينه مجلس الاتحاد لولاية مدتها أربع سنوات، ويحق للمجلس إعادة تعيين الرئيس.
ويتولى الأمين العام مسؤولية وضع برنامج سنوي لعمل الأمانة العامة ومتابعة تنفيذه، وإعداد تقرير سنوي عن أعمال الاتحاد، وقضايا التكامل والتنمية والأمن الاقتصادي وغيرها من القضايا الاقتصادية الهامة. إضافةً إلى متابعة الاتصال بالمؤسسات والمنظمات العربية والدولية ذات الصلة بنشاط الاتحاد، بما فيها الغرف التجارية العربية الأجنبية المشتركة. فضلًا عن تقديم مقترحات من شأنها توسيع نطاق الاتحاد عربيًا ودوليًا. ويعاونه في عمله الأمين العام المساعد وجهاز الأمانة العامة.
الرئيس الحالي لاتحاد الغرف العربية هو
سعادة الأستاذ سمير عبد الله ناس

مجالات العمل























































